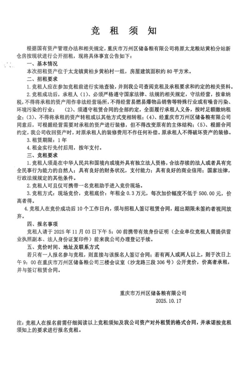
- 黄柏乡黄柏社区仓房(原太龙粮站黄柏分站新仓房)招租
-
信息编号:P-32214 时间:2025-10-17 有效期: 已失效浏览量:688人次
-
地址:万州区黄柏乡黄柏社区一组 面积:约80㎡ 招租底价:0.3万元/年
*所示面积为建筑面积,具体以实际测量为准
来电话时请说是在万州生活网www.cqwanzhou.net看到的!
- 联系方式
-
该信息已失效,联系方式被隐藏
使用须知(必读)
①请认真阅读服务协议,使用信息视为已知晓并同意该协议
②该信息(含图片)由用户自行发布,其真实性、准确性和合法性由信息发布者负责
③万州生活网仅提供信息交流平台,不介入任何交易过程,不承担安全风险和法律责任
④强烈建议:拒绝预付费用、选择见面交易、核验证照资质、签订交易合同
⑤特别提示:警惕网络黑手,谨防网络诈骗
- 评论信息
-
- 举报信息
相关信息
我们猜你可能会对这些信息感兴趣↙- 万州区储备粮有限公司原凉风粮站凉风老分站招租
- 原响水粮站响水分站新一仓招租
- 万州区白土镇(原白土粮站白土分站)仓房招租
- 万州区储备粮有限公司原分水粮站三元分站招租
- 万州区新田镇(原新田粮站新田分站)空地招租
- 万州区储备粮有限公司原熊家粮站小周分站招租
- 罗田镇中山社区仓房(原走马粮站中山分站仓房)招租
- 万州区储备粮有限公司原响水粮站龙古分站7、8号仓间招租
- 万州区新田镇(原新田粮站新田分站)仓房招租
- 万州区储备粮有限公司原凉风粮站凉风老分站招租
- 万州区储备粮有限公司原高粱粮站大碑分站仓库屋顶招租
- 万州沙河青年路一楼有1200平厂房出租
- 万州区储备粮有限公司原响水粮站国家分站招租
- 万州区储备粮有限公司原响水粮站响水分站方块仓招租
- 万州经开区标准厂房/仓库出租
- 万州区储备粮有限公司万州储备库南侧简易棚招租
- 万州区新田镇盐井社区仓房(原新田粮站盐井分站)招租
- 原响水粮站龙古分站1、2、3、4号仓间招租
- 原响水粮站龙古分站1号仓库屋顶招租
- 原高粱粮站李河分站仓房招租
- 万州区储备粮有限公司万州储备库东侧简易棚招租
- 万州区储备粮有限公司原凉风粮站河口分站招租
- 原凉风粮站鹿山分站招租
- 新田镇镇上整栋楼出租!建面900多平方,使用面积2000
- 黄柏乡黄柏社区仓房(原太龙粮站黄柏分站新仓房)招租
- 龙翔大道美豪玻璃厂房出租
- 万州区储备粮有限公司办公楼底楼库房招租
- 万州区储备粮有限公司原天城粮贸3号仓房招租
- 万州区储备粮有限公司原凉风粮站鹿山分站招租
- 万州区储备粮有限公司观音岩库南侧空地招租
万州生活网(万州信息网),万州领先的生活信息网站
区辖镇分站:分水镇、高峰镇、高梁镇、李河镇
其它:RSS、Sitemap、
渝ICP备11003097号-7
渝公网安备50022802000406号
联系我们 业务电话:189-8353-1163 工作时间:周一至周五早8:30~晚6:00(夏季作息) 业务QQ:3496825034
免费发布信息[非常简单] 查找/修改/取消信息 置顶推广信息 联系方式被冒用怎么办
渝ICP备11003097号-7
渝公网安备50022802000406号联系我们 业务电话:189-8353-1163 工作时间:周一至周五早8:30~晚6:00(夏季作息) 业务QQ:3496825034
免费发布信息[非常简单] 查找/修改/取消信息 置顶推广信息 联系方式被冒用怎么办





